| 厂家(产地) | 苏州 |
|---|---|
| 壁厚 | 15.1 |
| 材质 | PE-RTⅡ |
| 产地 | 苏州 |
| 长度 | 4m |
| 公称压力 | 2.0 |
| 颜色 | 白 |
| 用途 | 地暖管,给水管 |
| 品牌 | 万年通 |
【PE-RT II型管件】PE-RT II型管件价格──PE-RT II型管件批发价格─苏州万年通是一家专业生产PE-RT II型管、PE-RT II管件的厂家。PE-RT II型管有名 II型耐热聚乙烯管(pe-rt II管),pe-rt II型管是由高密度(hdpe)聚乙烯和辛烯、己烯、丁烯(其中一种)共聚而成,由美国陶氏(DOW)化学公司研究开发并应用,随其后韩国SK 和 LG,法国道达尔石化 巴塞尔研发成功。
PE-RT II型管简介
市场上比较流行的是法国道达尔 PE-RT Ⅱ型耐热聚乙烯管材料,属于第二类型,由高密度(hdpe)聚乙烯与乙烯共聚而成的,二型耐热聚乙烯(PE-RTⅡ)无需交联即具有优良的长期静液压强度;具有可焊接性,并可采用所有的熔接方法;PE-RTⅡ型材料抗冲击、耐开裂、耐划伤强度性极好,且柔韧性和长期蠕变性能好,具有与传统高密度聚乙烯机同的良好的耐低温(-40°C)性能,长期工作的最低工作温度为-30°C,并能耐高温是属性即耐热pe卫生、环保,因此适用于工业用及民用建筑冷热水管路系统、饮用水系统、热力预埋管、地面辐射采暖系统以及高温地源热泵系统等,尤其在北方应用于城镇供热系统二次管网pe-rtⅡ型耐热聚乙烯预制直埋保温复合管。
PE-RT II按其共聚单体不同分为三种:
1.乙烯与辛烯共聚-耐热聚乙烯(C2+C8);
2.乙烯和己烯共聚-耐热聚乙烯(C2+C6)以;
3.乙烯和丁烯共聚的耐热聚乙烯(C2+C4)。



二型耐热聚乙烯(PE-RT II)无需交联即具有优良的长期静液压强度;具有可焊接性,并可采用所有的熔接方法;PE-RT II材料抗冲击、耐开裂强度性极好,且柔韧性和长期蠕变性能好,具有与传统高密度聚乙烯相同的良好的耐低温 (-40℃)性能,长期工作的最低工作温度为-30℃,并能耐高温,因此适用于工业用及民用建筑冷热水管路系统、饮用水系统、热力预埋管、地面辐射采暖系统以及高温地源热泵系统等,尤其在北方应用于城镇供热系统二次管网-pe-rt II型预制直埋保温复合管.(如图)

产品性能优势
1、 耐低温脆性,PE-RTⅡ本身隶属于PE一系列的改性型产品,所以在整个结构中与PE结构相似,低温脆性低达-40℃。
| 产品类型 | PPR | PE-RTⅡ | PB |
| 耐低温脆性温度 | +5℃ | -40℃ | -20℃ |
2、 优异的耐高温性能。众说周知PE的长期使用温度最高为40℃,PPR的长期使用温度最高为70℃,而PE-RT II在耐温方面较以上两者类产品略有提升,PE-RT II长期使用温度最高为80℃。外推长期(20℃,50年)最小静液压强度超过10.0MPa,达到PE100级管道要求。70℃工作环境下,长期(50年)设计压力高达1.0MPa。110℃下,静液压试验已经超过10000h,管道具有杰出的抗老化能力。任何温度下(直至110℃),8760h之前静液压预测强度曲线无拐点,管道无脆性破坏。
| 产品类型 | 最高使用温度 |
| PPR | 70℃ |
| PE-RTⅠ | 60℃ |
| PE-RTⅡ | 80℃ |
| PB | 90℃ |
| PE | 40℃ |
3、较高的承压能力
以GB/T18991-2003中规定的使用条件级别2(长期输送70℃热水),设计压力为0.8MPa
的条件下进行比较,管材的公称外径为 25mm。
| 材质 | PPR | PE-RTⅡ | 对比优势 |
| S值系列 | S2.5 | S4 |
|
| 尺寸,mm | 25*4.2 | 25*2.8 | 耗材更少 |
| 内径,mm | 16.6 | 19.4 | 流量较大 |
| 管材单重,kg | 0.247 | 0.185 | 重量较轻 |
| 耗材 |
| 减少20% |
|
4、多样的施工方式
PE-RT II为热塑性塑料,所以在连接方面可以通过加热使产品相互连接,并可将产品回收利用。
热熔对接,主要针对dn63以上管材、管件
热熔承插,主要针对dn63一下管件
电熔连接,适用于dn20-dn250管材、管件
机械连接,适用于dn20——dn250管材、管件
上述连接方式有效的避免了在连接过程中其他外来金属离子的引入,另一方面连接处均为同等材质,本体连接使使用年限达到统一,且在使用时避免了温差较大带来的风险。
5、唯一可生产满足热力输送的大口径塑料管道
PE-RT II管道原料采用双峰分子量分布结构,树脂具有低熔垂特性。是目前唯一可以挤出生产用于热水输送的大口径塑料管道原料。原材料具有低熔垂的加工特性,最大口径可生产至500mm,完全满足热力输送中大流量的要求。
6、极高的耐慢速裂纹增长与耐应力开裂性能
管材的耐慢速裂纹增长试验已超过2000h 全切口蠕变试验,已通过10000h试验。管道优异抵御外部环境破坏的能力,确保管道在整个寿命周期的使用安全。
目前除了PE燃气管材对此项有要求外,其他产品均未提出耐慢速裂纹增长与耐应力开裂性能要求,产品本身为了在施工使用寿命及使用方便的目的,将高端产品的性能优势带入PE-RT II管材产品中,更好的保证产品使用年限。
耐热聚乙烯(PE-RT)Ⅰ型II型 性能比较
PE-RT管材发展迅速并实现了技术升级
低温辐射采暖技术于上世纪90年代末进入我国,凭借优异的采暖效果,发展十分迅猛,目前在北部区域90%以上新建筑均采用地板辐射采暖技术。
随着地暖管消费者逐年增加,PE-RT管迎来它发展的黄金时期。时下的中国已发展成全球最大的PE-RT市场,同时PE-RT还进行了更新升级,成为近几年发展最快的管材。目前已经推出Ⅰ型 (PE-RT)II型(PE-RT)两种材料。
PE-RT II型高温下优势明显
但是PE-RT II型的这种优势在高温热水环境下才能明显地体现出来。这在PE-RTⅠ型和PE-RT II型的尺寸选择方面可以看出:PE-RT管材尺寸的选择要根据使用环境的情况而定,不同使用条件下,作为设计和使用的依据——管材系列S值也有所不同。而S值是和管材尺寸相关联的。具有相同系列数S值的管材,尺寸相同。即选定了管材S值就选定了管材的尺寸。但是不同S值的管,其壁厚有所不同。比如,PPRφ20管材用于冷水系统时常会选用S5和S4系列,壁厚分别为2.0毫米和2.3毫米;它用于热水系统时一般选用S3.2和S2.5系列,壁厚分别为2.8毫米和3.4毫米。
●主要是 PE-RT II型在高温热水环境下的优势更为显著,
●但是地暖系统的温度较低,PE-RT II型与PE-RT 1型相比在低温下的强度改善不大。




综上所述,耐热聚乙烯PE-RT II塑料管道系统有如下优势:
◆采用了级别最高、性能最好的原材料;
◆原材料市场纯净,能从源头保证产品质量;
◆管材管件成型无需繁琐的交联过程;
◆工艺及过程已经非常成熟而且容易控制;
◆能从加工环节再次确保产品的质量;
◆抗蠕变性能优异,耐低温,长期静液压强度较高;
◆可以采用目前所有的熔接技术,提供一体化材质的全塑系统;
◆性价比较高;
应用领域
我国城镇居民住宅的迅猛发展,同时随着人们生活水平的提高及对地板采暖系统这种健康、节能、环保、卫生的新型采暖方式认识的加深,必将带动我国城市及建筑供暖系统对于EVOH阻氧管的巨大需求,进而有力推动管材产业的发展。这就需要用于耐热聚乙烯阻氧管比普通建筑用的塑料管有着更高的要求,需要对管材从原辅材料、品质、制造工艺、质量都要进行更严格的选择,只有这样才能让耐热聚乙烯阻氧管材优势得以实现。
1、冷热水管道
◆优异的耐低温脆性。因PE-RT II为聚乙烯分子结构相似,所以在耐低温脆性方面较PPR有很大改善。PPR耐低温脆性为+5℃,而PE-RT II型耐低温脆性为-40℃,在国内的冬天环境下一般不会出现低温脆性问题。
◆耐高温性能,较PPR在乃高温性能方面也有了较大提升,PPR最高长期耐高温性能为70℃,PE-RTⅡ最高长期耐高温性能为80℃。
◆承压性能优越,在相同的使用条件下,因PE-RT II管材设计压力更高,承压能力更优越,所以在相同承压条件下,采用PE-RT II管材壁厚较薄,通径更大,流量更足。
◆产品的柔韧性较好,可进行多种连接方式连接,使产品在施工更方便、省时。
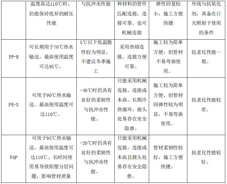
2、太阳能管
PB管道、不锈钢管也可用作太阳能管路,但是分别由于价格原因或施工因素,均较难得到推广使用。
●常用太阳能管道产品的性能对比


3、二次热力管网
埋地二次热力管网也称作集中供热庭院管网,是指由热力工厂生产或排放的热蒸汽通过中间换热器的作用,使其转化为70-80℃的热水,并由地埋热力管网输送到家庭或者单位的散热器进行采暖,此热力管网即为埋地二次热力管网。
因热力管网输送的水温较高,且管道口径较大,目前我国大部分地区仍采用钢制管道系统,但是钢制管道系统具有很多的缺陷:
● 易腐蚀,在高温环境下极易产生腐蚀;
● 腐蚀易导致水质污染;
● 腐蚀使供热计量设备堵塞,无法进行分户供热计量;
● 焊接工艺要求较高,连接后需进行探伤检测;
● 管道重量重,安装费时费力,使用寿命短;
● 维护成本较高,需定期进行清理。
80年代开始,欧洲供热单位就开始选用预置保温的塑料管道塑料管道系统代替钢制管道,我国目前在部分地区的供热单位已开使试用塑料管道系统(PE-RT II),且试用情况良好。且国家在政策上鼓励供热系统上搞分户供热计量,进一步推动了塑料管道的推广与使用。
塑料管道作为埋地二次热力管网的优势:
◆ 以塑代钢,节能节材;
◆ 预置保温管道,输送过程中热能损失小,节能;
◆ 新型高分子化学建材,输送热水介质终生管道无腐蚀;
◆ 使用寿命长达50年;
◆ 环保绿色,材料可回收;
◆ 施工工艺简单、快速,系统密封性好;
◆ 塑料管道柔性好,可以减少管件使用,降低施工成本。
塑料埋地二次热力管网的产品结构
产品结构一般分为三层;内层为承压塑料管道,要求具有优异的高温耐压能力(如PE-RT II管道)中间层为发泡保温层(如PE+EVA闭孔发泡材料,或聚氨酯PU发泡)。要求具有优异的保温性能,导热系数可低至0.032W/mK外层为保护层,为HDPE单壁波纹管或HDPE薄壁管。

4、工业用管
工业输送系统
工业输送介质温度相对较高,且一般腐蚀性较强,要求其输送管道系统具有较好的耐高温、耐腐蚀、耐化学性较好。PE-RT II管道产品高温下极高的耐化学腐蚀性能与其高温下优异的耐压性能,使其完全满足工业输送要求。





