欢迎来到深圳市宏创兴机电技术有限公司!
|
保存桌面
|
手机浏览
|
管理入口
|
返回主站
深圳市宏创兴机电技术有限公司
步进驱动器及电机,步进闭环驱动器及电机,伺服驱动器及电机,台湾RENDER滑台,韩国FAS...
86-0755-26601663
网站首页
公司介绍
供应产品
采购清单
新闻中心
荣誉资质
联系方式
联系方式
在线留言
公司相册
产品分类
暂无分类
站内搜索
供应产品
采购清单
新闻中心
公司相册
友情链接
暂无链接
首页
>
供应产品
>
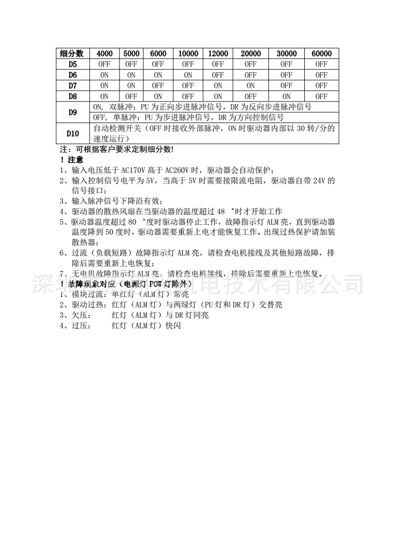
三相 步进电机驱动器 DV3722B
三相 步进电机驱动器 DV3722B
产品:
浏览次数:821
三相 步进电机驱动器 DV3722B
品牌:
Fastech 润达
用途:
自动化机械和设备
产地:
深圳
单价:
950.00元/台
最小起订量:
1 台
供货总量:
1000 台
发货期限:
自买家付款之日起
天内发货
有效期至:
长期有效
最后更新:
2021-12-17 01:17
详细信息
用途
自动化机械和设备
产地
深圳
产品认证
CE
额定电压
220V
功率
0.75
接口类型
AC/DC
适用电机
三相步进电机
速度响应频率
100
品牌
宏创兴
型号
DV3722B
加工定制
是
询价单
共
0
条
相关评论