| 循环列数×圈数 | 1*2.5 |
|---|---|
| 公称导程 | 4 |
| 公称直径 | 20 |
| 适用机床 | 皆可 |
| 是否库存 | 是 |
| 是否批发 | 是 |
| 丝杆外径 | 19.5(mm) |
| 品牌 | DGC |
| 型号 | DGC-CBM2004-2.5-F3 |
产品介绍
DGC系列滚珠丝杠副
DGC系列滚珠丝杠副采用独特的哥特式沟槽形状,使钢珠与滚道能有**优接触以便顺畅运转;加入适当预紧力可有效消除轴向间隙,减少滚珠与螺母,丝杠间的弹性变形,达到更高的精度。国际**的加工、检测设备充分保证了产品的高精密加工,耐久性使用。
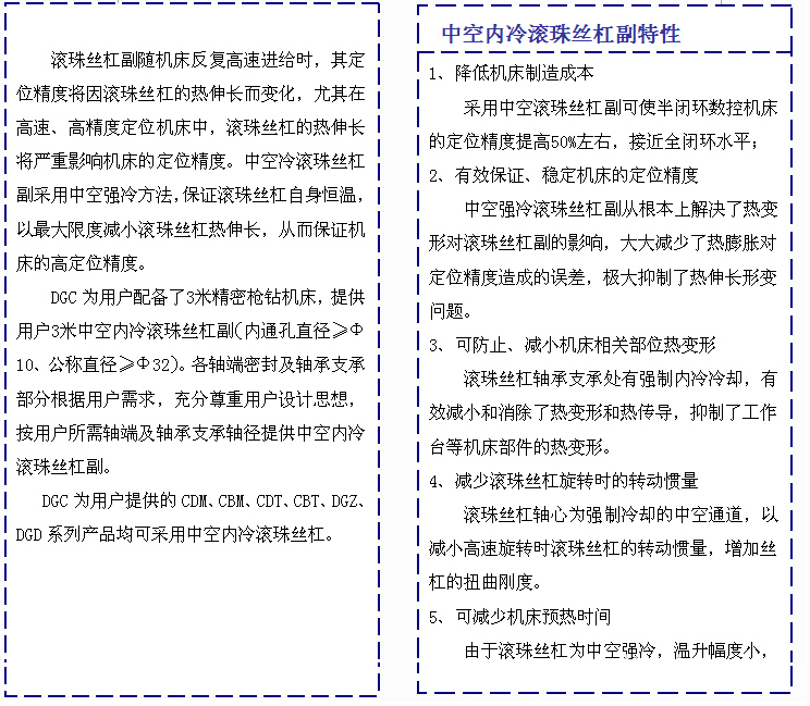
DGC系列滚珠丝杠副涵盖了内循环和外循环的多种型号的多个尺寸系列,以满足高速、重载、微型及超大导程等各种场合需要。为了满足高速与高定位精度机床的特殊需要,本公司还独立开发了中空冷却型滚珠丝杠。此种滚珠丝杠内有通孔,可循环冷却液以有效降低丝杠副温度,减少由于温升带来的丝杠变形,稳定丝杠精度。
DGC-CBM型 法兰式单螺母外循环变位预紧埋入式

中空内冷滚珠丝杠副

高速精密低噪滚珠丝杠副

三维外循环高速精密滚珠丝杠副
附:










关于订购
DGC系列滚珠丝杠副有标准螺母联接尺寸,请尽可能依次标准配合设计,不但交货期短,价格也较低,另外也可依照贵公司的特别设计要求而制造,订购时请提供下述资料:
1、丝杠公称直径; 2、丝杠全长,螺纹长度;
3、丝杠轴端形状尺寸、形状公差; 4、螺母安装尺寸、方向;
5、选用的精度等级; 6、有无方向目标值要求;
7、工作负荷、预紧力大小、转速; 8、其它要求。
推荐按平均轴向载荷的1/3或**大动载荷1/10~1/15确定预紧力。
订购代号及实例


若需了解详细的产品资料,请与客服人员联系,或通过以下方式与本公司取得联系。期待与您的合作!!

