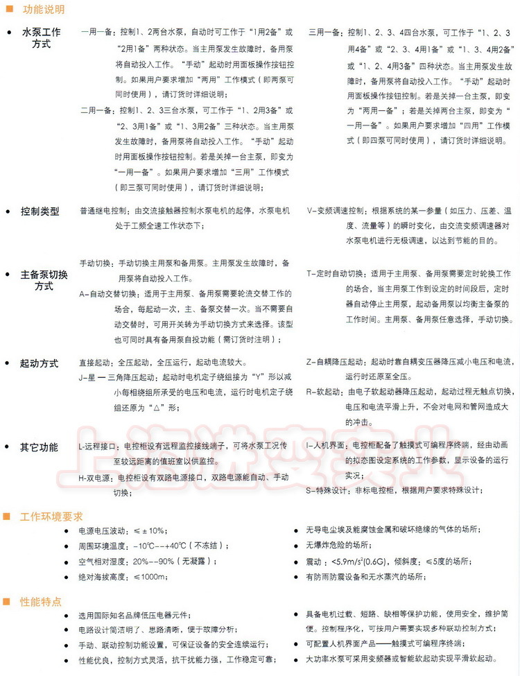
| 额定电压 | 220~380(kV) |
|---|---|
| 额定频率 | 50~60(Hz) |
| 结构形式 | 柜式 |
| 母线额定电流 | 1~500(A) |
| 品牌 | 伽利略 |
| 型号 | CM |
| 加工定制 | 否 |




























































木箱、泡沫或纸箱包装。重量轻一般发快递,其它只能发物流(需到物流站自提),详情请联系我们。
售后服务承诺
1.产品提供免费维修一年,免费维保期间内如发生非人为原因引起的损坏(不可抗力原因除外),上海进变实业将及时免费更换和修理。
2.产品实行终身包修,免费保修期满后买方如委托上海进变实业进行维护保养,上海进变实业将对设备进行维护更换件(),并详细列出维保内容。
3.上海进变实业本着以客户利益为,想客户所想、急客户所急,尽己所能满足客户的要求,做好售后服务。
产品品质承诺
1.上海进变实业对产品的质量及交货期负责,产品交货之日起质保期为一年(易损件三个月),终身维护。对于产品质量引起的后果,上海进变实业承担相应的责任。如因操作不当引起的后果,上海进变实业将以低成本价对设备进行维护。
2.对所有分供方都进行考察、评审,所有产品的采购都只在合格分供方进行。对分供方所提供的原材料、外购件、外协件都需经过严格复查,检验合格后方准入库;
3.产品制造严格执行“双三检”制度,不合格零件不转序、不装配、不出厂;
财政部曾在去年秋天发布的报告中称,中国不满足汇率操纵的技术定义,但如果中国的外汇储备和贸易顺差继续呈扩大趋势,同时汇率政策维持不变,美国可能在未来将中国列为操纵汇率国。国家开发银行成功筹集7亿美元外币银团贷款
国家开发银行10日与21家中资银行和外资银行境内分行组成的银团在京签署了一个借款协议,由银团向开行提供7亿美元的融资安排。
这是迄今为止中国金融机构获得的最大一笔境内外币银团贷款。开行明确表示,本次银团贷款所筹资金将继续用于支持国家重点项目建设。
作为国家的开发性金融机构,长期以来开行在支持国家经济和社会发展中起到了重要作用。
据披露,本次银团贷款由汇丰银行、东京三菱UFJ银行、东方汇理银行、星展银行、荷兰商业银行、瑞穗银行、三井住友银行和法国巴黎银行牵头安排。
国务院国资委:一季度中央企业利润增长逾10%
国务院国资委10日公布的数据显示,一季度中央企业经济运行良好,实现利润1569.3亿元,同比增长10.3%。其中工业企业实现利润1041.4亿元,同比增长19.2%。
统计显示,168家中央企业中实现利润同比增长的企业有111家。其中,增幅高于上年同期的企业有79家,机械、军工、建筑、石油石化和电力企业的利润增幅分别达到16.3倍、3倍、79.4%、55.4%和30.3%。
根据统计,一季度能源企业生产经营实现稳定增长。两大炭生产企业共生产原6726万吨,同比增长14.2%。五大火力发电企业完成发电量2482亿千瓦时,增长10.1%;石油石化企业累计生产原油5112.6万吨,增长6.1%,天然气161.5亿立方米,增长28.3%。
一季度,中央企业实现销售收入16998亿元,同比增长20.2%,其中机械、建筑、石油石化、矿业、电子等企业销售收入增幅达到20%至40%。
此外,一季度石油石化企业和建筑企业开拓海外市场取得明显成效,其中石油石化企业国外生产原油768万吨,增长50%;中国建筑工程总公司新签海外合同额53.1亿元,同比增长78.6%。一季度央企经济运行开局良好利润超1500亿元
今年一季度,中央企业生产经营保持了稳定快速增长,完成增加值5119.9亿元,比去年同期增长18.9%,实现利润1569.3亿元,增长10.3%。经济运行开局良好。
——电油运生产经营实现稳定增长。一季度,炭企业严格按核定能力组织生产。神华集团有限责任公司和中国中能源集团公司共生产原6726万吨,增长14.2%。电力企业继续加强需求侧管理,努力增产保供。五大火力发电企业完成发电量2482亿千瓦时,增长10.1%;电网企业加大跨区送电力度,保障电网安全,完成售电量4562亿千瓦时,增长11.2%。石油石化企业加大勘探开发力度,努力保障市场供应。累计生产原油5112.6万吨,增长6.1%,天然气161.5亿立方米,增长28.3%;国内加工原油6851.5万吨,增长5.4%。运输企业努力克服国际航运市场下滑和燃油成本上涨的不利影响,水运企业完成运输周转量5900.7亿吨海里,增长7%;航空企业完成运输周转量51.8亿吨公里,增长13.3%。
——市场销售保持较快增长。一季度,中央企业实现销售收入16998亿元,同比增长20.2%。机械、建筑、石油石化、矿业、电子等企业增长较快,实现销售收入分别增长39.1%、38%、26.4%、26.1%和23.7%。石油石化企业国内销售成品油4420.9万吨,增长5.8%。汽车企业共生产汽车80.8万辆,增长26%;销售汽车78.4万辆,增长27.8%。
——结构调整力度进一步加大。重点行业投资进一步增加。一季度,中央企业完成固定资产投资1607.8亿元,同比增长27.7%,与全社会固定资产投资增速持平。投资增长主要集中在电力、石油石化、通信、运输、矿业等国民经济重要行业。
此外,中央企业海外市场进一步扩大。一季度,建筑企业开拓海外市场取得明显成效。中国铁道建筑总公司实现海外营业额15.5亿元,增长3.3倍;中国建筑工程总公司新签海外合同额53.1亿元,同比增长78.6%。石油石化企业国外生产原油768万吨,增长50%。中国海洋石油有限公司用近23亿美元完成了尼日利亚OML130区块45%股权的收购,获得了该油气田的重要权益以及新的储量,促进了公司油气资源区域分布多元化战略的发展。
——实现利润继续增加。其中工业企业实现利润1041.4亿元,占全国规模以上工业企业的31%,同比增长19.2%。168家中央企业中实现利润同比增长的企业有111家,占总数的66.1%。30个在建电力项目将建成投运今夏限电程度有望降低
随着宁波温州二回线乐清段日前的进场施工,我市连接省网的第三条500千伏电力大通道将在7月如期竣工投运。记者昨从市电业局获悉,到7月15日迎峰度夏前,我市要建成投运30个在建项目,开工进场23个项目,力争完成总变电容量100万千伏安,把今年夏天用电高峰可能造成的电网限电降低到最低程度。
从目前温州电力供应的情况来看,我市已由前几年的持续性深度缺电转为季节性、时段性缺电,电网局部网络制约日益凸显。据统计,今年1至4月,全市的拉闸限电均为网络制约引起。今夏,预计我市全社会最大负荷可能达到380万千瓦左右,将比去年同期增长27%。
继去年电网建设攻坚战役之后,今年,市政府再把电网建设作为攻坚之年,要求全市上下用8个月的时间,确保完成总变电容量200万千伏安,争取到明年3月底前完成总变电容量共计250万千伏安,基本缓解我市电网制约。根据这一总体目标,我市日前制定了电网建设攻坚“百日大会战”专项实施方案,确保电网顺利迎峰度夏。
方案确定后,各县(市、区)迎难而上,打“卡口”、破“瓶颈”,力求在百日攻坚中取得突破。作为省电网“沿海电力大通道”的500千伏宁波温州二回线,是今夏期间温州能否有充足电源供应的关键。该线路的建设在宁波段、台州段及我市的鹿城、瓯海、永嘉境内都已于3个月前完成,但是由于乐清个别乡镇政策处理工作受阻,迟迟无法竣工投产。为此,乐清市政府和温州电业局组成了联合工作组,多管齐下深入村民中做好沟通和解释工作,终于使乐清段在日前进入了全面施工阶段。“五一”长假期间,平阳、苍南等地的电业部门均做到假期不停工,奋战在建设工地,确保各项电力工程的顺利进行。全市还建立了督查考核制度,对各地的电网建设工作进度和任务完成情况进行定期考核和排名,从目前的考核情况来看,龙湾、鹿城、乐清连续名列前三位。
据了解,截至目前,我市已经完成了76万千伏安变电容量的建设任务。我市可望在7月15日前如期完成30个项目的竣工投运任务,包括1个500千伏的宁波温州二回线乐清段工程,6个220千伏的乐清象东输变电及扩建、龙湾五甲输变电及扩建、平阳昆阳输变电及扩建工程,以及18个110千伏工程和5个35千伏工程。此外,500千伏的温东输变电工程和220千伏的鹿城鞋都输变电、瓯海南白象输变电等23个项目也将在7月15日前开工进场。2006美国·中国浙江周温州签得6亿美元引资大单
“一号工程”在美国·中国浙江周上结出硕果,温州经贸代表团共签下18个招商引资项目。前日(纽约时间5月9日上午),2006“美国·中国浙江周”活动在美国纽约隆重开幕,省委书记、省人大常委会主任习近平在开幕式上作主题演讲,副省长钟山主持开幕式。市委书记王建满、副市长陈宏峰出席了开幕式。
美国历来是浙江最重要的贸易合作伙伴,经贸往来日益密切。去年,45个国家和地区来温投资开办外商投资企业,其中从外资来源排名来看,从美国来温投资的合同外资总额就位居第三位。
开幕式上还举行了签约仪式。据悉,我市18个签约项目的总投资额达6.4312亿美元,吸引协议外资1.7973亿美元,分别占全省总数的25.8%和17.6%。其中,协议外资占一千万美元以上项目7个,“以民引外”项目9个。美国投资银行雷曼兄弟公司等投资的七都岛水上乐园,美国嘉业置业投资集团的七都超五星级大酒店,这两个独资项目的总投资额均为5000万美元,是签约金额最大的。
据介绍,这次签约项目涉及数控机床、阀门、服装、星级宾馆、农产品物流、飞机起落架和汽车配件等,呈现出投资行业的多样化、传统产业提升项目较多等特点。如高端服装服饰类生产项目5个,对温州传统优势产业的提升作用明显。
开幕式后,我市经贸代表团参加项目签约仪式和项目对接洽谈会。在项目洽谈会上,市发改委和经贸委组织编写的温州市重点项目招商引资和民营企业以民引外项目库资料引起了外商浓厚的兴趣,300余套资料在1小时内被索取一空。我市招商引资项目内容注重和突出产业特色、实际操作性强等特点,引起了外商极大关注,并对下一步在温州投资有了相对明确的目标。
又讯作为本次浙江周活动的重头戏,温州大学和美国肯恩大学正式合作协议签约仪式于当地时间5月8日下午在新泽西州肯恩大学举行。肯恩大学校长戴伍德、温州大学副校长林娟娟在协议文本上签约。省委书记习近平、中国驻纽约总领事刘碧伟、副省长钟山等、市委书记王建满、副市长陈宏峰等与肯恩大学校长、副校长、董事会主席、教育学院院长、新泽西州前州长、新泽西州参议员等参加了签约仪式。全球竞争力排名出炉中国与印度的排名大为提升
瑞士洛桑国际管理学院2006年全球竞争力排名出炉, FragmentWelcome to consult...友们,邦乔妮的儿子开始厌倦了。为此他发起了一场“反抵制”行动,坚决支持“中国的东西”。一天早晨,他们一家去百货公司购物的时候,儿子突然喜欢上了一个南瓜玩具,他哭着说:“我们已经很久不用中国的东西了。”他为此纠缠了邦乔妮一天。第二天早晨,邦乔妮不得不去商店买下了那个玩具。
结论:没有“中国制造”会很麻烦
的确,就像经济学家纳罗夫(JoelNaroff)在该书序言中指出的那样,美国2006年进口的1.7万亿件商品中,约15%来自中国,其中多数是沃尔玛或其他零售商的常见商品,属于一些中低阶层美国人生活的必需品。邦乔妮说得好:“有时我也担心就业机会流失到海外或者有关侵犯人权的报道,但价格总是最终战胜我们的价值观。我们根本无法拒绝中国出售的产品。”
邦乔妮这样写道:“没有中国货的一年,生活简直是在与家人的争吵中度过的。我试图证明‘中国制造’并不能影响我生活的方方面面,但事实并非如此。一天晚上,我的儿子告诉我,一想到‘中国购买季’即将来到,他就感到很开心:‘希望我们不要再有抵制中国产品年了’。”她的结论是:“经过一年没有‘中国’的日子后,我可以告诉你:没有中国商品你也可以照样(在美国)生活下去,但是你的生活会越来越麻烦,而且家庭开支也会大大增加。以后十年我可能都没有勇气再尝试这种日子。”(美国《华尔街日报》)
我国上半年国企实现利润7535亿同比增长31.5%
财政部昨天宣布,上半年国有企业实现利润7535亿元,同比增长31.5%;其中,钢铁、石化、机械三大行业实现的利润增幅最大,钢铁行业利润更是同比增长了116%。
财政部新闻办公室介绍,财政部企业财务快报的初步统计显示,今年1至6月,我国的国有企业累计实现销售收入83723.4亿元,同比增长20.9%。其中,中央企业(含中央部门所属企业)实现利润5418.3亿元,同比增长29.6%;上缴税金5587.6亿元,同比增长26%。地方国有企业实现利润2116.7亿元,同比增长36.5%;上缴税金2181.8亿元,同比增长18.9%。
从行业看,钢铁、石化、机械、化工、电力等行业实现利润增幅超过50%,分别为116%、95%、73.6%、63.7%和59.4%。国有汽车行业实现利润增幅也不低,增幅为45.6%。在大部分行业利润大涨的映衬下,石油行业利润下降显得比较醒目。受国际国内油价调整等因素影响,国有石油行业实现利润同比下降了10.7%。
财政部门分析,上半年中央出台的各项宏观调控政策措施成效显著,国民经济继续保持平稳快速发展,国有企业改革发展取得新的进展,国有企业主要经济效益指标继续保持两位数增长。
中国装备制造水平居世界前列产业规模世界第四
据中央电视台新闻联播报道,近年来,中国装备制造业通过消化吸收再创新,自主创新能力不断增强,整体制造水平已经达到世界先进水平,产业规模跃居世界第四。
报道称,最近,中材国际工程公司中标美国佛罗里达州日产4000吨的水泥生产线项目,这是中国水泥装备首次进入美国市场,而他们被选中的主要原因就是设备的能耗和排放标准完全符合当地的苛刻要求。
中国中材国际工程股份有限公司总裁王伟说,上半年中材国际在海外的合同已经达到了10亿美金以上,这个数字是去年同期的两倍以上,已经完成了从向发展中国家出口成套技术装备向发达国家的跨越。
中国机械工业联合会执行会长蔡惟慈说,数控机床是机床当中的高档产品,今年这种高档产品比去年同期产量增长了33%,月产量已经超过了10000台,我国现在已经进入世界数控机床生产大国的行列。
上半年,整个机械装备工业出口额达到713亿美元,比去年同期增长了40%。
国家发改委工业司司长陈斌说,在重大技术装备领域,像发电设备、输变电设备、水泥成套设备、城市轨道交通设备,可以说是百分之百地满足国内的需求。这些领域的产品已经开始批量走向国际市场。
这些成就的取得与国家为振兴装备制造业所采取的科技、财政和税收政策密不可分,上半年,全国装备制造业投资增速超过40%,去年全行业产值增加1.7万亿元,对中国工业的贡献率为22.5%。
今后,国家还将重点支持自主研发的首台、首套重大技术装备的实验和示范,进一步提升装备制造业的整体竞争力。
中国将在广西北部湾防城港打造千万吨级钢铁基地
武钢柳钢集团将投资600多亿元在广西北部湾防城港建造一个千万吨级钢铁基地,项目投产后将满足西南和华南地区钢铁需求,同时缩小部分东盟国家钢铁供需缺口。
武汉钢铁集团副总经理胡望明26日在2007泛北部湾经济合作论坛期间透露,目前基地建设前期工作已基本完成,并完成了海域使用论证和海洋环境影响评估报告的专家论证,等待国家海洋局批复。
“防城港钢铁基地建设是我们必然选择。”胡望明说,中国钢铁工业对进口铁矿石依赖度已超过50%。武钢、柳钢作为中西部国有钢铁企业,生铁成本比地处上海宝钢多400多元,两家企业技术优势被成本劣势所抵消,进行布局调整迫在眉睫。
胡望明介绍,目前中国沿海钢铁企业产能只占全国产能6.4%,防城港钢铁基地投产后这一比例可达到8%以上。这一基地可充分利用广西沿海区位优势和深水良港条件,便于利用国外尤其是东南亚炭矿石资源,优化中国钢铁产业布局。
防城港钢铁基地将缓解中国西南、华南地区钢铁供需矛盾。武钢设备管理部部长严开勇说,到2010年,广西、四川、重庆、云南、贵阳等西南地区年钢材消费量将达到6280万吨,而目前这一地区钢材自给率仅为60%,年产量不足2600万吨。
严开勇认为,建设防城港钢铁基地不但可以充分利用国内外两个市场、两种资源,而且可以巩固和发展中国与东盟国家关系。到2010年,东盟钢材消费量将达6400万吨,而其目前产钢能力仅为1800万吨,轧钢能力也仅为3000万吨。
胡望明介绍,防城港钢铁基地产品定位于热轧薄板、热轧宽厚板等高技术含量、高附加值产品,主要满足区域市场需求,其中85%供应广西和西南市场,其余部分包括冷轧硅钢、宽厚板、彩涂、镀锡等产品将供应临近市场。
2005年底,武汉钢铁集团公司与广西国资委签署协议,共同出资组建武钢柳钢(集团)联合有限责任公司。广西国资委以原柳州钢铁集团公司的全部净资产出资,武钢以65.06亿元人民币现金出资,占注册资本的51%。武钢认缴资金原则上全部用于防城港钢铁项目投资。
广西壮族自治区发改委副主任潘文峰说,防城港钢铁基地建设位于防城港企沙半岛,其港口基地、海洋功能区划、水源、电力等建设条件优越。港口条件适合建设20-30万吨级矿石码头,周边高等级公路和铁路已建成,在建的大型火电厂和规划建设的核电站,也可为钢铁项目提供电力保障。
财政部提出支持中小企业的三大政策取向
财政部副部长张弘力26日在“全国小企业融资工作高层研讨会”上表示,财政将改进和创新对中小企业的支持方式,具体的政策取向包括:
一是加大对中小企业服务体系建设的支持。支持产业集群和高新技术园区中小企业技术服务机构建设,支持开展对中小企业经营者和员工的培训,加强信息化服务。
二是为中小企业融资创造更加有利的条件。鼓励区域性中小企业担保机构发展,探索建立中小企业间的联保、互保制度;推动创业投资发展,设立“科技型中小企业创业投资引导基金”,以吸引、带动更多的社会资金投向创业投资领域。
三是支持中小企业开拓市场。在进一步用好中小企业发展专项资金和中小企业国际市场开拓资金的基础上,研究提出针对中小企业的政府采购政策,通过在政府采购中确定一定的比例,以招标方式保证中小企业获得政府订单。
张弘力认为,公共财政应将政策着力点转向中小企业发展环境建设,引入市场机制,吸引和带动更多的社会资金。财政支持中小企业将明确界定作用范围、与市场机制相结合、将公共性贯彻始终。
近年来,财政部门制定出台了包括资金、税收、财会制度等方面的一系列促进中小企业发展的政策措施,虽取得一定成效,但尚不能满足中小企业发展的需要,存在支持方式单一、体现公共性不够、缺乏科学有效的评判机制等不足。
2007年中央财政安排支持中小企业的专项资金比上年增长16.7%。张弘力指出,今后财政部门将进一步按照公共财政原则,改进和创新对中小企业的支持范围和方式,最大限度发挥财政资金的导向作用。
中国东西部投资促进机构合作签署“西安宣言”
“第四届国际投资促进

